我!想被绑很久了!
特别上头的时刻,大概是两年前看了甘道夫老师公众号的好多绳子文章和IG客照刺激到了。
我对绳缚的理解关键词:柔软、链接和美感结合。
渴望绑绑体验,追求的可能是你tm眼睛必须全部在我身上!我想要自己完全被看见,被关怀。就让我们一起快乐地徜徉在这场温柔梦里。无限延迟醒来。
毫不意外,我是一个,被缚,喜欢温柔那挂的,不能被强制。除非你能强制到点上。
点dim样的强制 ?比如我曾和初恋在文爱的时候,
我:“打你头”
他:“手直接抓起来,然后亲亲”
刚好turn on 那种,可行。把手绑起来,更可行。(咳咳
结果等了一年又一年,在我开始情境式关系到结束情境式恢复单身,到认真恋爱到开放式关系到和初恋分手、专注1对1,终于在今年的粽子节前,遇到了被绑的机会。
面基伙伴cy,刚好他身边有绳,机缘巧合,命中注定,说绑就绑,一拍即合。
“绳子能制造各种触感,可以是痒,可以是痛,可以像爱抚也可以像紧抱,绳缚的过程本身就是值得享受的,绳缚就像对话。”

▲图源网络,sad说这段话的绳友已经迷失在我的wx列表了
之前在人生,是一场巨大的SM活动会分享了绳缚的部分,对于绳缚,我有许多美好的遐想

▲发现我捏过的几张图都有前手缚,甚至绳子有了“神”性,好像变成了救赎
绳缚这一癖好——爽的人沉醉其中,痛的人难以忍受,无聊的人则索然无味。恨不得插个翅膀飞起逃掉。
嘿,这三个阶段我还都体验过了,因为绑手的不同,体验大不同。和有好感的人一起玩绳就像是充电,和不那么合拍的伙伴的话,倒是一种消耗。但是至少更了解自己了~
谨以此篇,纪念我的被缚经历。人生,体验而已。

▲2025528在深圳706人生第一次被绑绑,谢谢cy

▲这是我非常喜欢的绑法,cy老师绑技了得!づ♡
前手缚的感觉类似被绳子拥抱,浑身放轻松了,你的手臂依然被绳子稳稳托举着、拥抱着。

▲并且留下了美丽的绳痕
“连性都没有经历过的人哪里知道那么多人在这件事情上经历过多少折磨”
“不是你说的那么轻巧简单,很多人是有不开心的过去的”
比如他自己。后来我的第一次性行为也和他在做好安全措施的情况下发生了,很大一部分在于,我觉得我需要这个体验。嗯,和他的体验也确实并不开心。
不过三年后的现在,我可以理解他口中的“性失落”,是向往性却获取不了满意的性生活的一种困境。可以尝试杏咨询/杏疗愈的。
以及我给我的初恋男友带来了极好的第一次性行为体验。从过去“一具不会动的身体”VS现在“灵活小妖精”,性生活需要共同努力到达下一个level。
扯远了。只是第一次奶子上不经意间被留下的几个吻痕,后来洗澡时看到让我悸动好久。好久。从那个时候,我喜欢上了“痕迹/印记”这个东西。
就像性的英文细分为sex(狭义性)&sexuality(全面性);

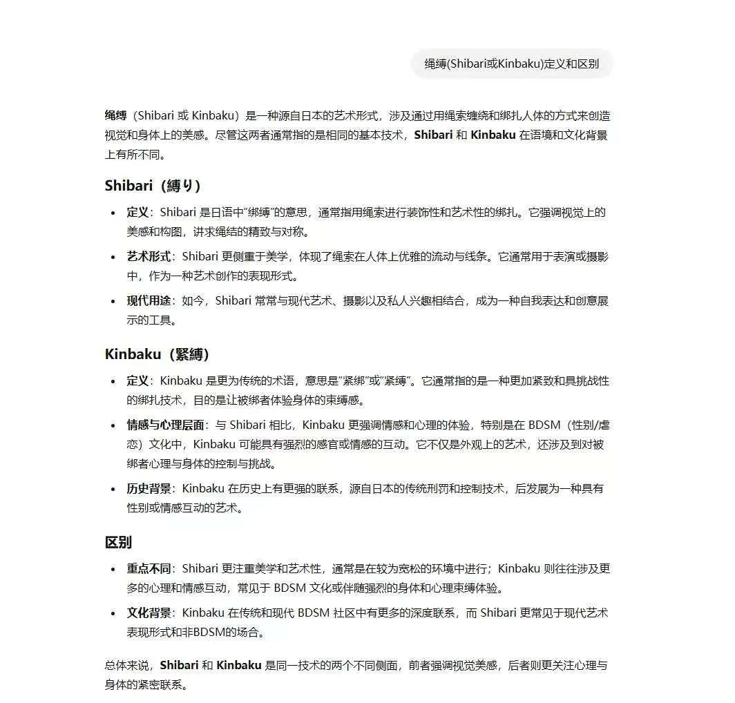
▲绳缚的定义和区别,图源chatGPT
初次被绑的隔天受cy邀请去了深圳的一家绳馆体验,分别再次被cy绑、陌生人绑,还有专业绳师带我在空中荡秋千。
我觉得吊缚就是Kinbaku了,一位非常专业的绳师,风格偏“凶狠上位S”那种,但是老天奶作证我不是一个M,纯粹肉体受虐绝不是我的追求,于是事先沟通希望对方大灰狼变成小绵羊。他也尽量最温柔了。
▲官方返图,超有氛围感,相信不同的人不同心情看理解也不同
真心话,实际体验没有多么愉快。一是因为 太 痛 了 !
初次悬空,我还尝试了一下倒吊人,全身所有的力压在了被紧紧束缚的胳膊上(绳力很均匀但特别紧,绳印三天还没消下去);
二是我和这位绳师没有多么合拍也没有多少了解。在绳缚即将结束的aftercare,频繁的肢体接触,让我些许抗拒。
活动刚开始时,自行组队绑与被绑的伙伴们,大家都很有绳张力,但是我们就是不带感情的捆与被捆了。
在绳馆,另一位伙伴在cy绑完我之后,发起邀请绑我,嗯,试试不同的人咯。结果他的手很冰凉,被绑的过程略显无聊,但对方人十分有清洁意识在开始前主动拿湿巾擦拭眼罩、并且还是十只猫咪的主人。
在无聊等待结束被绑的过程想到一个奇妙的比喻,这就像和没有情感同时技术也没多么好的人做爱,全身每一个细胞都在抗拒呢。
和cy的绑绑最是让我意难平。是很温柔和舒服的体验的。
最初在客厅里玩绳子背景声是一位小姐姐给大家解星盘的声音,两人要交流就要凑很近去说;浅浅微笑小表情一下被抓到;渐渐松绳的时候说“紧张也是一种安全感,甘道夫教的”等等。
很奇妙的感觉。
甚至第一天被绑绑完大半夜还有点戒断反应…
那天在绳馆和另一位温柔派的绳师交流,在绳缚体验中,确实有不少人经历过被缚者(bottom/sub)对缚手(top/dom)产生情感依附,或缚手对被缚者产生感情的情况。
这种现象在BDSM关系中并不少见,有心理学上的基础,也和“能量交换”“信任感建立”有关
无论是哪一方,重要的是:
-
清晰沟通:不隐瞒、不幻想对方能“猜到你在想什么”;
-
界限意识:哪怕有感情,也不要忽视协定好的界限(确认情绪是真实感情,还是“场域依恋”(即只在特定情境下产生的情绪);
-
情绪过后再决定:不要在一次绳缚后马上表白,建议等出subspace或drop状态几天后再去判断自己的感情;
-
做好“Meaning关系谈”准备:尤其在BDSM情境下,情感和权力结构是交织的,处理不好容易导致伤害。
绳缚是一种亲密且复杂的实践,始终以尊重、安全和信任为基础。

